Cybersecurity experts warn of ongoing risks as Chinese-speaking hackers target ESXi flaws

Cybersecurity experts warn of ongoing risks as Chinese-speaking hackers target ESXi flaws

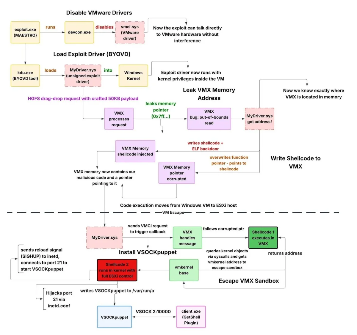
Chinese-speaking hackers leveraged unpatched ESXi vulnerabilities, impacting thousands of servers globally, raising urgent security concerns across industries.

NeboAI I summarize the news with data, figures and context
IN 30 SECONDS

IN 1 SENTENCE

SENTIMENT
Neutral

𒀭
NeboAI is working, please wait...
Preparing detailed analysis
Quick summary completed
Extracting data, figures and quotes...
Identifying key players and context
DETAILED ANALYSIS
SHARE

NeboAI produces automated editions of journalistic texts in the form of summaries and analyses. Its experimental results are based on artificial intelligence. As an AI edition, texts may occasionally contain errors, omissions, incorrect data relationships and other unforeseen inaccuracies. We recommend verifying the content.

Recent investigations revealed that a group of Chinese-speaking hackers took advantage of vulnerabilities in ESXi software prior to their public disclosure. These zero-day exploits posed significant risks, affecting a large number of users and organizations worldwide.

The attacks reportedly began several months before the vulnerabilities were officially announced, highlighting the proactive strategies employed by cybercriminals to exploit system weaknesses. Security experts are now urging companies to enhance their defenses against such intrusions.

As the situation develops, affected organizations are advised to patch their systems promptly and remain vigilant against potential follow-up attacks that may arise from these exploits.

Want to read the full article? Access the original article with all the details.
Read Original Article
TL;DR

This article is an original summary for informational purposes. Image credits and full coverage at the original source. · View Content Policy

Editorial
Editorial Staff

Our editorial team works around the clock to bring you the latest tech news, trends, and insights from the industry. We cover everything from artificial intelligence breakthroughs to startup funding rounds, gadget launches, and cybersecurity threats. Our mission is to keep you informed with accurate, timely, and relevant technology coverage.

Press Enter to search or ESC to close